垩白是影响稻米外观、加工和蒸煮食味品质的重要因素,而种子活力则直接影响到作物出苗整齐度与抗逆能力,是水稻生产中的关键性状。一般认为粳稻垩白低但萌发速度慢,而籼稻则垩白高萌发速度快,垩白与种子活力间是否存在内在联系长期以来未被阐明。
12月15日,作物遗传与种质创新利用全国重点实验室万建民院士团队成功鉴定到一个调控稻米垩白的关键基因OsTPS8,其编码海藻糖-6-磷酸合酶,深入解析了OsTPS8通过影响海藻糖-6-磷酸(Tre6P)合成,协同调控垩白形成与种子萌发的分子机制。相关结果发表于国际权威学术期刊《自然·遗传学》Nature Genetics上。

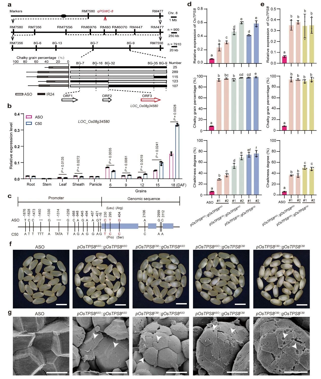
团队早在2002年从Asominori/IR24的染色体片段置换系中筛选获得一份高垩白株系C50,构建遗传分离群体,在水稻第8号染色体上定位到一个控制垩白的主效QTL qPGWC-8,进一步图位克隆和转基因验证证实调控垩白的基因是OsTPS8,其编码海藻糖-6-磷酸合成酶。研究发现,OsTPS8可与OsTPS1蛋白互作,抑制OsTPS1酶活性,从而降低胚乳中海藻糖-6-磷酸(Tre6P)的水平,进而降低对下游OsMYBS1转录因子及α-淀粉酶基因表达的抑制效应,发育胚乳中α-淀粉酶活性增加,促进胚乳淀粉降解,导致垩白形成。
图1 qPGWC-8/OsTPS8 的图位克隆与转基因验证
研究团队在OsTPS8启动子区鉴定到一个功能性SNP自然变异,影响了转录因子OsbHLH001对其的结合能力,从而造成OsTPS8在籼稻与粳稻中表达水平的差异。根据该自然变异,研究人员将OsTPS8划分为OsTPS8ASO和OsTPS8IR24两种单倍型,粳稻中保留了与野生稻一致的OsTPS8ASO单倍型,而OsTPS8IR24单倍型则在籼稻驯化过程中被优先选择。研究发现携带OsTPS8IR24单倍型的种子(主要是籼稻)α-淀粉酶活性高萌发快,这可能是OsTPS8IR24单倍型在籼稻中被驯化选择的动力。
图2 OsTPS8IR24单倍型因高种子活力在籼稻中被驯化选择
该研究首次揭示了“OsbHLH001–OsTPS8–Tre6P–OsMYBS1–α-淀粉酶”信号级联通路,系统阐释了OsTPS8如何通过调控Tre6P信号分子的水平,差异化调控稻米垩白和种子活力。这一发现不仅为理解籼粳稻在外观品质与种子活力方面的差异提供了新视角,也为水稻分子育种提供了重要靶点,未来有望通过精准调控OsTPS8表达,实现外观品质与种子活力的协同改良。