梨是世界性广泛栽培的重要果树,多数为二倍体,具有典型的自交不亲和性,栽培历史逾3000年,主要分为亚洲梨和西洋梨两大种群。在东亚地区,主要栽培种亚洲梨,包含砂梨、白梨、秋子梨及新疆梨四大栽培种,亚洲梨代表性的特征是果实偏圆形、肉质酥脆、味甜汁多、多数为采收后即可食用(除秋子梨外);而欧美主栽的西洋梨均属于一个栽培种,其代表性特征为果实呈葫芦型,口感细腻、风味浓郁,但多数在采收后需要后熟软化才可食用。两大种群形成了截然不同的生长发育特征和果实性状,但是其分化的遗传机制尚不清楚。
2025年8月6日,吴俊教授团队领衔在《自然·遗传学(Nature Genetics)》上在线发表了题为“Haplotype-resolved, gap-free genome assemblies provide insights into the divergence between Asian and European pears” 的研究论文。该研究以亚洲梨和西洋梨的代表性品种‘砀山酥梨’和‘红巴梨’为试材,构建了高质量无缺口单倍型分型基因组。通过系统整合高质量基因组、多组学数据及群体与数量遗传学分析,率先从单倍型层面系统发掘了亚洲梨和西洋梨遗传差异基础,揭示了长期分化和独立驯化是导致亚洲和西洋梨在品质和适应性上存在显著差异的重要原因,并利用SV-GWAS和SV-基因表达关联等方法精确定位了梨自交不亲和、果实品质和产量等重要农艺性状密切相关的结构变异与关键功能基因,为梨优异性状关键基因挖掘和分子标记开发提供了丰富的遗传信息资源,也为加速梨的分子设计育种和优良性状聚合奠定了理论基础与技术支撑。

研究以‘砀山酥梨’和‘红巴梨’为研究对象,采用高深度的HiFi、ONT超长测序和Hi-C技术,成功构建了‘砀山酥梨’与‘红巴梨’两个染色体级、无缺口的二倍体分型基因组。与先前研究相比,新组装保留了完整的双单倍型信息,实现了组装质量的显著提升,单倍体基因组大小497.50 Mb-505.55 Mb,contig N50大于28.96 Mb,基因组覆盖度99.99%,锚定到染色体水平100%,达到参考基因组的金标准(基因组数据链接:http://pyrusgdb.sdau.edu.cn/)。对基因组的两套单倍型进行序列比较分析发现,‘砀山酥梨’与‘红巴梨’的单倍型间存在大量遗传变异,且在每个单倍型基因组中存在1,703 – 1,994个单倍型特异基因,这些特异基因与非单倍型特异基因在表达量和甲基化水平上存在显著差异,基因注释表明特异基因与植物病原相互作用及环境适应性相关。此外,还发现‘砀山酥梨’中19.64%,‘红巴梨’中26.21%的等位基因,在单倍型间表达差异显著,涵盖调控果实糖分和石细胞发育的关键基因。这些遗传和表达差异为解析亚洲和西洋梨果实性状遗传基础、发掘优异等位基因资源以及阐明杂种优势形成机制提供了重要依据。
图1‘砀山酥梨’和‘红巴梨’单倍型基因组组装和等位遗传变异
研究发现亚洲梨和西洋梨经历了长期的分化历史(大约在360万年前分化),远早于梨的栽培和驯化历史。结合362份种质重测序,发现新疆梨作为两者杂交后代,遗传多样性最高,表明种间杂交能够显著提升梨遗传多样性。驯化分析表明,东西方梨经历了独立的选择驯化过程,多个与植物发育、果实品质相关的候选基因受到人工选择。在16号染色体上鉴定到一个重要的亚洲梨驯化区间,包含与糖分、酸度和果实大小相关的重要基因。有趣的发现是,酸度相关Ma1 和 果实大小相关fw2.2 也位于苹果的驯化区间内,表明梨与苹果在果实性状改良中可能发生了趋同驯化,反映出果树类作物驯化过程中的共性选择压力。研究结果揭示了长期分化和独立驯化是导致东西方梨在品质和适应性上存在显著差异的关键,为梨复杂性状形成和进化驱动提供了理论依据。
图2 362份梨种质资源群体分析及亚洲和西洋梨选择驯化分析
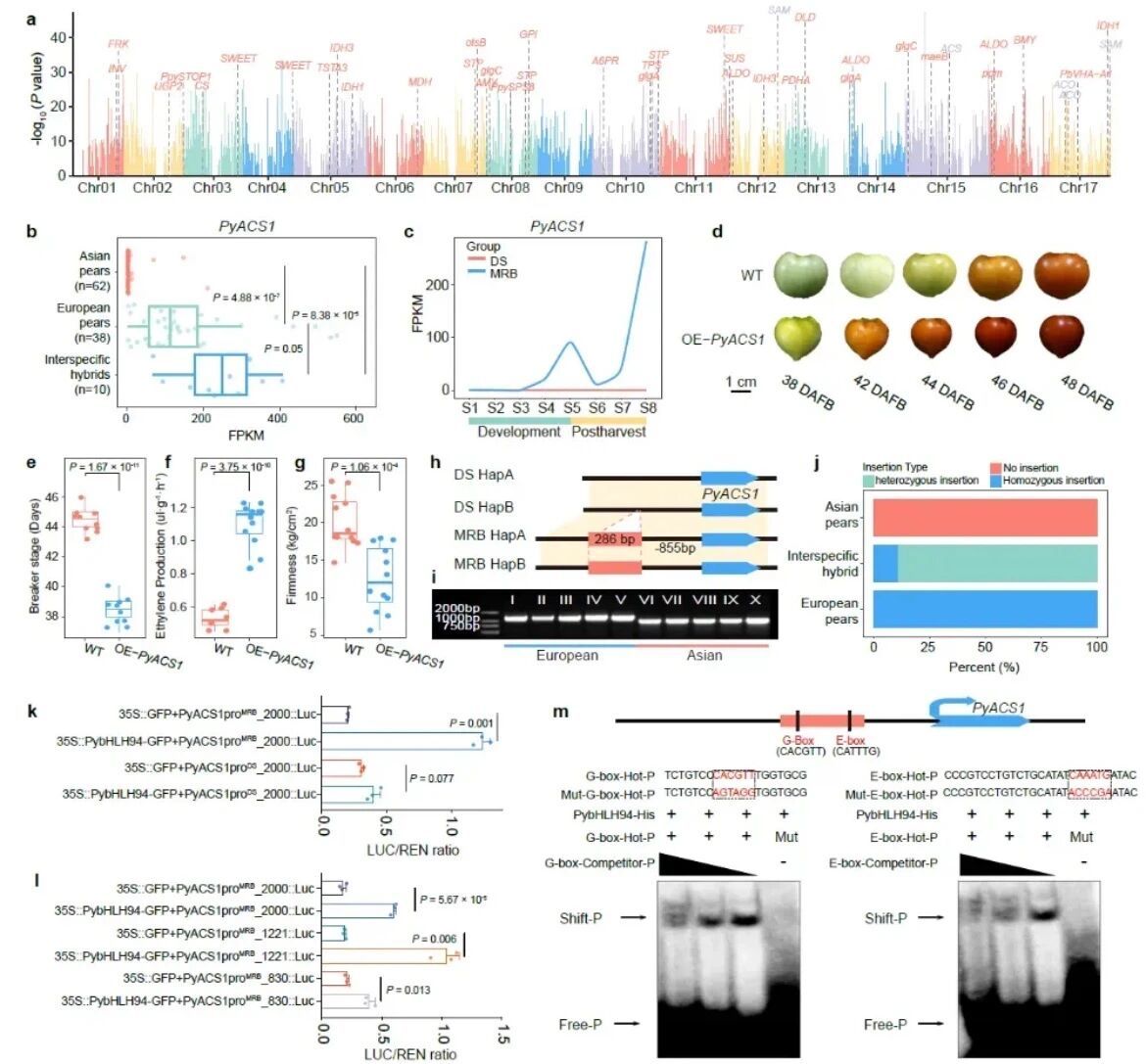
结构变异(Structural Variants, SVs)作为基因组水平的重要遗传变异,对基因结构、表达调控乃至染色体构型均可产生深远影响,但是以往对梨遗传多样性的研究偏向对SNP点突变的检测和利用,对群体水平结构变异及其对重要农艺性状的影响研究匮乏。本研究利用单倍型基因组构建了梨图形泛基因组,共鉴定到103,069个分型SVs,并在‘砀山酥梨’两个单倍型间的自交不亲和S位点区域,发现一个0.58 Mb的倒位,这一倒位可能抑制重组,并保持SFB和S-RNase基因之间的连锁,从而维持梨自交不亲和性。进一步结合图形泛基因组和362份重测序数据,绘制了梨群体基因组结构变异(SV)图谱,共鉴定到83,369个高质量SVs,其中35,481个在东西方梨群体中存在显著等位频率差异。基于该变异图谱,开展了SV-GWAS分析,鉴定到26个与果实品质和产量相关的SV位点。其中,在2号染色体鉴定到一个66-bp缺失片段与果实横径存在显著关联信号,该缺失可显著下调影响果实发育相关基因PyTPR的表达,从而影响果实横径和大小。该研究率先基于结构变异的关联分析,为梨优异性状关键基因挖掘和分子育种标记开发提供了丰富的遗传信息。
为进一步解析结构变异对基因表达和果实性状的调控机制,研究整合110份成熟期梨果实的转录组与群体SV图谱,创新性构建了SV-基因表达关联网络,并鉴定出4,040个基因启动子区SV和568个编码区SV与基因表达量显著相关,其中包含多个重要功能基因。特别值得关注的是,研究发现了一个位于果实成熟关键基因PyACS1启动子区的286 bp插入序列变异,该变异与基因表达及西洋梨采后软化性状显著相关。实验验证表明,该序列插入通过引入转录因子结合位点,增强了转录因子对PyACS1的激活作用。此外,利用模式植物的转基因也验证了PyACS1在果实乙烯释放、成熟与软化中的关键作用。结果揭示了该结构变异通过调控转录因子结合模式,重塑了PyACS1的表达调控网络,进而驱动亚洲和西洋梨在果实成熟与软化性状上的分化。
图3 SV-基因表达关联网络及286-bp插入序列改变PyACS1表达调控模式